Direcția General Administrativă
- Home
- Universitate
- Organizare
- Structuri organizatorice de suport
- Direcția General Administrativă
Direcția General Administrativă
Bulevardul Revoluţiei, Nr. 77 (Corp D)


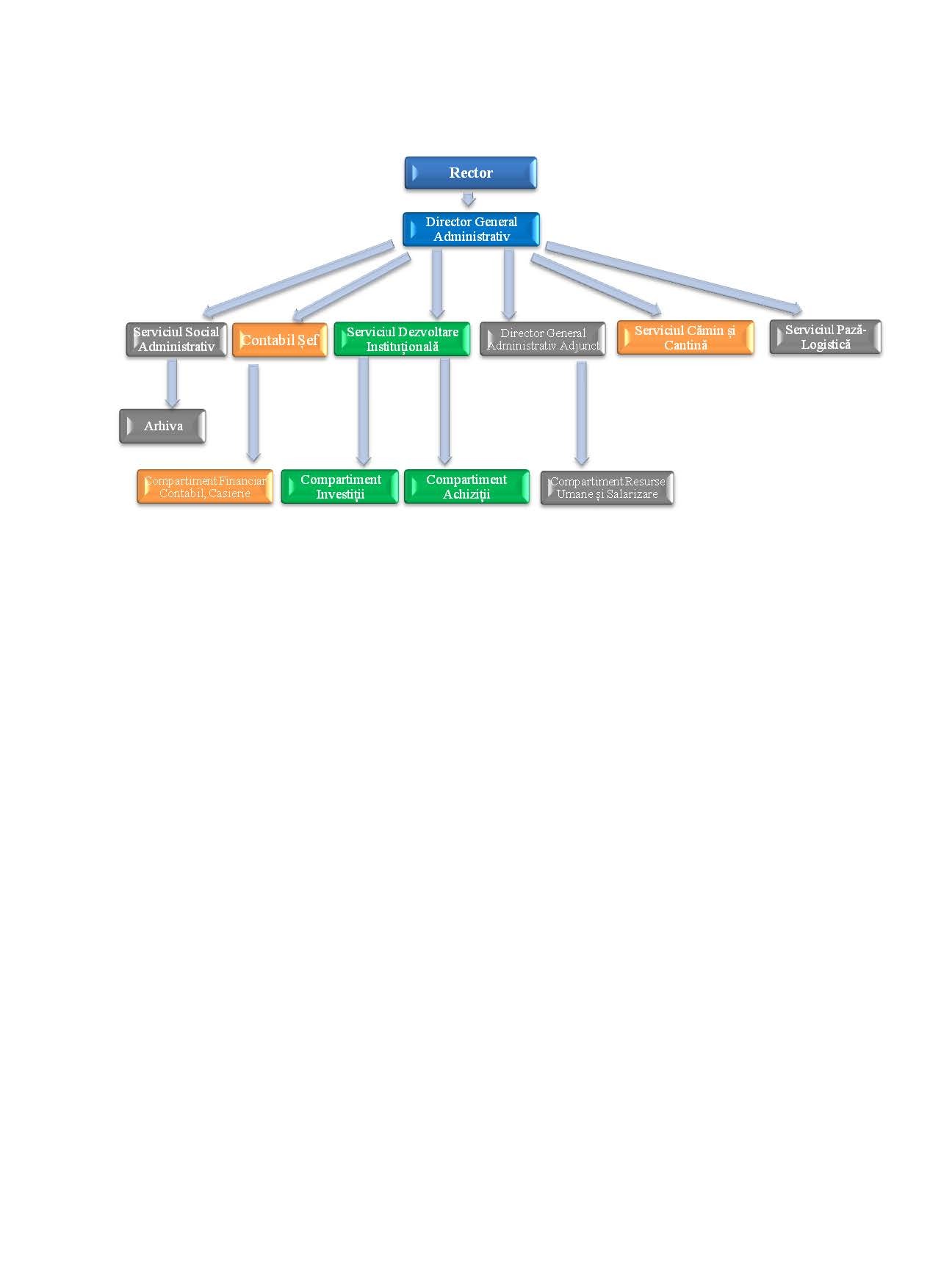
Direcţia General Administrativă (D.G.A.) a Universității ,,Aurel Vlaicu” din Arad implementează politicile şi strategiile adoptate de conducerea universităţii, în baza legislaţiei în vigoare, privind activitatea personalului propriu, gestionarea şi evaluarea patrimoniului, achiziţiile publice, administrarea spaţiilor universităţii, coordonarea activităţilor în cadrul căminelor şi cantinei, investiţiile, reparaţiile capitale, reparaţiile curente, lucrările de întreţinere, conducerea operativă a fiecărei entităţi din subordine.
Bulevardul Revolutiei 77, etaj 1, cam.27 Corp D
E-mail: florin.hadan@uav.ro
P.O. BOX 2/158 AR
Telefon: +4 0257 280 702 int. 4117
Director General Administrativ: ec Florin-Ioan HĂDAN
Director General Administrativ adjunct: ec Alina-Nicoleta CIURDARIU
Secretar: ec. Loredana-Lucia Borlea
Documente interne D.G.A.
Organigrama DGA

- Prezentare
- Conducere
- Organizare
-
Interes public
- Anunțuri
- Licitatii si Achizitii
- Alegeri universitare
- Carieră
- Executie bugetara
- Proiecte F.D.I.
- Lista funcții
-
Declaraţii de avere și interese
- Taxe
- Informare grad vaccinare
- Punctul de Contact Unic electronic
-
Dezbatere publică
- Proiect PNRR -Pedagogie digitala
- Proiect PNRR LIDER - Leadership inovator pentru dezvoltarea educației responsabile
- Prevenirea și combaterea hărțuirii
-
Strategii, Planuri strategice, Rapoarte
- Strategii/Planuri strategice
- Planuri operaționale
- Rapoarte anuale privind starea universitatii
- Rapoarte de evaluare internă privind calitatea educației
- Rapoarte privind activitatea de audit public intern
- Rapoarte Comisie de etică
- Rapoarte și strategii privind activitatea de cercetare științifică
- Rapoarte și strategii privind activitatea Școlii Doctorale Interdisciplinare
- Alte rapoarte
- Strategii, Planuri, Rapoarte ale Școlii "Episcop Ioan Mețianu" din Arad
- Rapoarte Centru de Consiliere și Orientare în Carieră
- Plan anual de formare profesionala
-
Legislatie
- ADMITERE
- Doctor Honoris Causa-
- Video

